摩根体育

当前位置: 主页 » 新闻动态» 综合新闻

葫芦科蔬菜遗传育种团队研究发现黄瓜成株期耐热性新基因

      近日,摩根体育官网 葫芦科蔬菜遗传育种创新团队在黄瓜成株期耐热性候选基因挖掘方面取得重要进展。该研究从88份黄瓜核心种质中鉴定出18份极端耐热种质和28份极端热敏种质,在全基因组范围内鉴定到5个与黄瓜植株热胁迫响应相关的QTL位点,并挖掘到5个参与热胁迫响应的候选基因。相关研究结果以“A Genome-wide association study identifies candidate genes for heat tolerance in adult cucumber (Cucumis sativus L.) plants”为题发表于《Horticultural Plant Journal》上。


1-1.jpg

      黄瓜(Cucumis sativus L.)是世界范围内种植的主要蔬菜作物,热胁迫是制约黄瓜生产的重要环境因子。研究黄瓜耐热的分子机制,挖掘优良等位变异,选育耐热的优异种质成为育种亟待解决的问题。然而,长期以来黄瓜耐热性基因挖掘研究匮乏,严重制约了耐热分子育种进程。


1.jpg

图1. 基于88份黄瓜核心种质热害指数的聚类分析


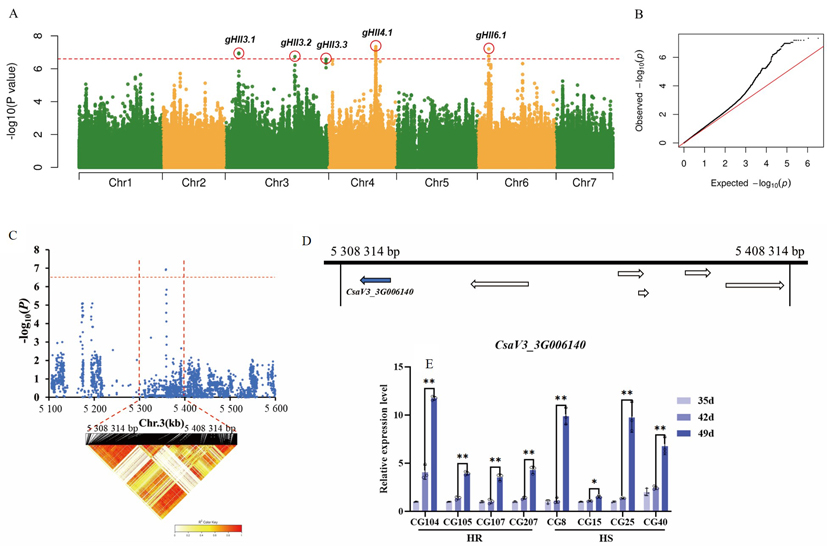
      该研究基于黄瓜成株期自然高温条件下的热害指数进行聚类分析,从88份黄瓜核心种质中鉴定出18份极端耐热种质和28份极端热敏种质,结合生态型分析表明黄瓜成株期耐热种质多属于东亚生态型,而热敏种质主要属于欧洲和印度生态型。基于BLUP值并结合基因组数据开展全基因组关联分析,共鉴定到5个与黄瓜植株热胁迫响应相关的QTL位点。通过同源基因功能注释、单倍型分析、时空表达分析,分别鉴定到5个参与热胁迫调控的候选基因。该研究是首次在全基因组范围内挖掘黄瓜植株响应热胁迫的候选基因,为耐热品种培育提供了基因资源。


图2.jpg

图2.黄瓜成株期耐热性全基因组关联分析及候选基因挖掘


      该研究以摩根体育官网 为第一和通讯作者单位。张圣平研究员和苗晗副研究员为共同通讯作者。王在展硕士研究生和董邵云副研究员为论文共同第一作者。该研究获得现代农业产业技术体系、中国农业科学院创新工程、北京市种质创制和品种选育联合攻关项目、广东省重点研发等项目的资助。

原文链接: //doi.org/10.1016/j.hpj.2023.11.001


关于我们

联系我们

地址:北京市海淀区中关村南大街12号

邮编:100081

电子邮箱:[email protected]

传真:010—62146160

电话:010—82109520