摩根体育

当前位置: 主页 » 研究生教育» 招生信息

摩根体育 2019年硕士生报名接受调剂

    我所2019年硕士生报名接受调剂,园艺、植保等相关专业方向欲调剂到本所专业学位全日制、非全日制硕士的同学,可联络招生老师咨询。
    科研处:霍老师,01082109514,[email protected]
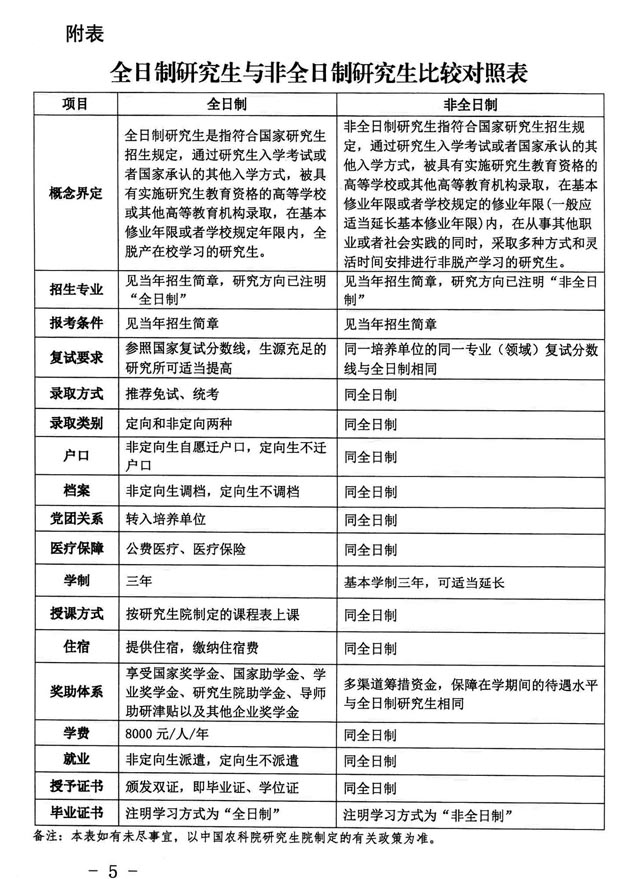
    我所承诺专业学位非全日制与全日制享受学业、待遇、生活条件等方面的同等待遇,非全日制相关说明请见下图。

关于我们

联系我们

地址:北京市海淀区中关村南大街12号

邮编:100081

电子邮箱:[email protected]

传真:010—62146160

电话:010—82109520